
新手妈妈在产后会面临骨盆变宽等自然变化,但不少美容会所、月子中心把本来医院用于治疗严重骨盆问题的医疗项目,包装成每个妈妈都需要的产后康复项目,在没有医疗机构执业许可证的情况下非法行医。央视网《锋面》记者经过深度调查后发现了美容院、月子中心、假冒社区工作人员背后的层层套路。
产后第三天,余晓佳(化名)接到了一个陌生电话。对方自称是“社区合作的公益机构”,可以免费上门给新手妈妈检查身体,“主要是称重、解决堵奶等问题,是社区安排的”。
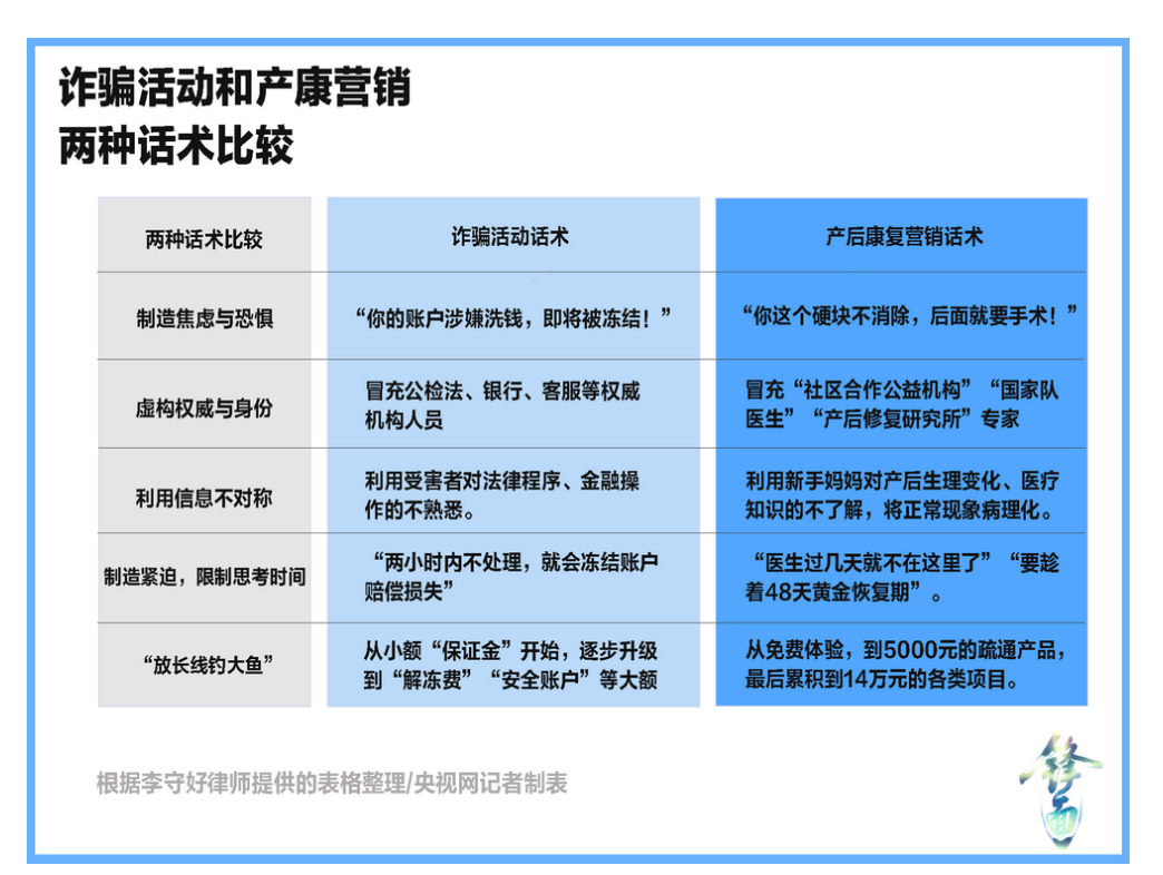
余晓佳并未多想,欣然预约了该服务。近一小时的服务中,这位“工作人员”表示,余晓佳的胸部有囊肿和结节,这才导致堵奶,若不及时处理会形成更大的囊肿,“最好趁着48天的黄金恢复期系统做产后康复”。
余晓佳事后回想起来,这场针对宝妈的“围猎”,早在孕妇建档时就初现端倪。体检时,她被要求扫码关注各种公众号,有些是正规的,但也有一些“杂七杂八的小账号”,同步了自己的孕周、预产期、手机号等信息。
生完孩子不久,余晓佳就接到了不少所谓康复机构的电话,也出现了冒充的社区医务人员。“她们知道得太准确了,什么时候生的、宝宝体重多少,应该是我的个人信息被卖掉了。”
一个部位的骨盆修复,16800元
谢莹(化名)是在月子中心第一次接触产后康复推销的。工作人员称,请来了一位“难得来一趟”的专家,原价三百多元的评估可以免费做。月子中心的工作人员极力推荐,称这是内部福利。
评估的方式是让谢莹靠墙站着,“专家”拍照,评估后她被告知:“你生完孩子有点骨盆前倾,还有长短腿的问题。”
月子中心的工作人员在一旁表示,这位是“国家队”的医生,给运动员做过康复,建议她趁此机会把发现的问题修复一下,“不然医生过几天就不在这里了”。
谢莹体验了一次后,对方拿出一张评估确认单要求她签字,并告诉她,刚刚做的是一个部位的骨盆修复,要她支付16800元,而整个骨盆被划分为六个部位,要全部做完才有效。由于接下来还要在月子中心住十几天,谢莹没有争辩,但拒绝了所谓的完整修复项目。

小字注明不退不换/受访者提供
余晓佳起初也想拒绝推销。但她被带到一个光线昏暗的房间,“三个人围着我,说我胸部这有一块儿硬的,得用产品把它按散。”在轮番劝说下,她半推半就买了3980元的疏通产品和价值5000元的十次通乳服务。
此后,每次通乳,“产康师”都会给她诊断出新的问题:“你这个长短腿好明显”“你看骨盆被撑开了都是歪的”。“产康师”会给她推荐诸如“一次性骨盆闭合”等服务,告诉她趁着刚生完身体有“松弛素”,可以把骨头按进去,“就像没有生过娃一样”。察觉到余晓佳略微有点心动以后,“产康师”立刻建议她抓紧时间修复,不然“时间长了治不好”,“漏尿”,“你的老公也会嫌弃你”。

何圆圆(化名)也遇到了同样的套路。通乳不到半个月,“Dr.林醫生产后修复”的“院长”就很震惊地“发现”她产后身体虚弱,需要“满月发汗”,告诉她产后五个月要做结节和淋巴疏通,也需要纠正腹直肌分离、盆底肌松弛,还向她展示了各种宝妈的案例照片。
何圆圆后来反思,当时没有第一时间去医院检查身体是否真的出现问题,是她犯的一个大错。“一个是刚生完孩子确实不太懂,一个是要照顾宝宝,真的腾不出来更多的精力去研究这个。”
首都医科大学附属北京中医医院妇科主治医师贾瑞君对央视网《锋面》记者表示,女性所担心的盆底肌松弛等问题多发于产程长、胎儿体重大、多胎妊娠等情况,并不是所有产妇都会出现。
“可以观察自己是否有排便困难,或在咳嗽、大笑、跑跳时出现压力性尿失禁的情况。”贾瑞君医生建议,一定要先去医院评估筛查,再在医生的指导下干预,不要盲目相信“徒手恢复”“用产品就能一招解决”等说辞。“其实二三十岁的妈妈们,肌肉有充分的弹性,通过正确的凯格尔运动,加上日常的生活指导,大多数人都是可以恢复到合适状态的。”
透支未来换取现在的“关爱”
给何圆圆做理疗的“产康师”总是能在她辛苦育儿时给予情绪价值:孩子满月时送小蛋糕、经常在聊天时指导母乳喂养,“我把她当朋友一样相处”。
一次检查中,“产康师”告诉她,她出现了“纳囊”(宫颈腺体囊肿),“可能会传染,最好用三盒产品治疗一下”。可是,这个产品9990元一盒,超出了何圆圆的消费水平。对方告诉她,可以先用信用卡支付,店里帮她还款,等她有钱再慢慢结清就可以,相当于“花老板的钱,先保养自己的身体”。

“其实我当时没有工作,正常情况下是办不了信用卡的,但是那天店里有银行的人专门来帮宝妈开卡。”何圆圆告诉央视网《锋面》记者,在“产康师”的推荐下,项目不知不觉越做越多,直到一次“保养”以后,她突然出现阴道出血。
“我想回去找‘产康师’要个说法,打开了手机要录像,结果她一把把我手机抢走了。”何圆圆说,对方的态度一百八十度大转弯,让她意识到事情可能有点不太对。
事后她查询发现,“产康师”给她做的“骨雕”(为了规避正骨等医疗词汇用的话术)“盆底肌修复”都属于医疗行为,操作单位必须持有医疗机构执业许可证,“但该店的资质只有生活美容项目,相当于她们是非法行医”。
尽管盆底肌修复为大众熟悉,但它并不是普通的按摩或保健服务。需要通过仪器,使用电刺激,向肌肉释放脉冲电流来修复盆底肌的肌张力。无证开展盆底肌修复,可能面临违法所得五倍起的高额罚款、没收药品器械等处罚,若造成人身损害,相关责任人可能被移送司法机关追究刑事责任。
艰难的退款与被威胁的“宝妈”
产后第45天,余晓佳终于腾出时间去医院做一个全面的检查。诊断结果显示,余晓佳没有骨盆前倾,也没有产后长短腿。“而且胸部的硬块根本不是结节,就是乳汁堵塞,医生说后面断奶就好了。”听到这一消息,她气愤地去找“产康师”对峙。在接受采访时,她将通话录音提供给了央视网《锋面》记者。
产康机构客服:我们做的是康复理疗,有谁跟您说过我们这个就是医疗级的吗?肯定没有哈。您当时做了之后有感觉到效果吗?
余晓佳:没有效果啊,我不是跟你说了吗?当场让我站起来,我就说我觉得一点效果都没有。
产康机构客服:那您当时有没有提出来说“我不满意”呢?您在做之前,我们的老师有没有请您签字确认呢?您有没有看到签字单上的提示“技术操作服务不能退换”呢?
余晓佳无奈地表示,跟她们拉扯“得不偿失”,尽管损失了一些钱财,但至少自己没有留下正骨后遗症或落下残疾。“这些人一开始就会套话,打听你住在哪里,在哪里工作。后面还威胁要去上班的地方找我。”
央视网《锋面》记者在联系受访者时发现,因不正规产后康复造成身体损害、下肢残疾乃至陷入官司的受害者,更难讲出自身的遭遇。

谢莹离开月子中心后,在点评平台上如实写下她的经历并给出“一星差评”。没想到的是,2025年1月,她突然收到法院传票——月子中心以“侵害名誉权”为由将她告上法庭。
“不合理收费、服务缩水、威胁母婴健康,难道我还不能说了?”她反问。
何圆圆的维权同样艰难。因使用店铺垫付的资金还款,对方法务反咬她“借款”“涉嫌套现”。由于受到威胁,何圆圆只好一笔一笔理清她的信用卡账单,发现不知不觉消费已高达14万余元,且从未收到任何税务发票。
“这笔钱我是用结婚礼金和彩礼还清的,到现在也还不敢让家里人知道。”何圆圆担心对方的转账记录日后会成为威胁她的凭据,于是便上网求助,联系到了其他当事人,了解部分受害者能拿回部分退款是因为签了“封口协议”:不得在网络上发声,也不得发布负面评价。
在接受采访时,何圆圆忍不住啜泣,“坑钱是一方面,最可怕的是被背刺,还被威胁”。
虚假的社区合作和监管真空
央视网《锋面》记者查询发现,广东省广州市花都区、福建省福州市长乐区曾相继发布提示,区内有不法分子冒充医疗卫生单位工作人员,以提供上门产后康复服务为由实施诈骗,而实际上,“区内所有医疗卫生单位从未与任何第三方商业机构合作”,“如有人冒充医院康复医生来到您家中,请立刻拨打报警电话”。
北京市隆安(广州)律师事务所李守好律师也在采访中表示:此类营销具有明显诈骗倾向,披着“科学”和“养生”的外衣,用有形的服务掩盖欺诈的本质。“提供了一次按摩、使用了一些无效、微效的甚至有害的产品,使得其行为在界定上更为模糊,容易被辩解为‘服务质量纠纷’或‘效果认知差异’,而非纯粹的诈骗。”


李守好律师分析,问题的关键在于监管职责的划分:涉及非法行医归卫健委管辖,而普通消费纠纷则属于市场监督管理局管理。
采访中,有受访者调整策略后维权成功——向市场监督管理局提供了一份PDF举报信,包含若干照片,清楚地显示了经营场所中的夸大功效、涉医宣传、伪科学伪知识广告等内容。2024年9月,这位受访者在市监局工作人员的协调下,收到了商家退款。
“在实践中,会有一个‘两不管’的灰色地带,导致很多维权行为无疾而终”。李守好律师分析,这种困境的根源在于,生活保健按摩与医疗行为按摩之间缺乏明确的界定标准。“特别是在产后康复、正骨等领域,缺乏如行业协会、主管部门牵头制定的规范性文件来认定何为有效、何为无效。消费者往往只能凭个人体感判断效果,于是一到取证环节就会出现书面证据缺失”。
“我们目前接诉的相关案例是比较多的,侧面反应了近些年大健康、理疗、康复等服务有较大的消费需求”。李守好律师表示,如果未来能够形成科学、统一的服务标准,才会更有利于该行业建立良好口碑,实现可持续发展。
记者/卢洋
编辑/阚纯裕
视频/杨绎霏
文章转自:https://news.cnr.cn/native/gd/20251113/t20251113_527428721.shtml
