当前位置:首页 > 全部课程 > 《产康项目搭配销售之疗程公式
产康项目搭配销售之疗程公式
打开微信扫描二维码
点击右上角进行分享

开通以下任意VIP等级即可免费学习本课程

开通 取消

详情

目录

评价(0)

【课程详情】

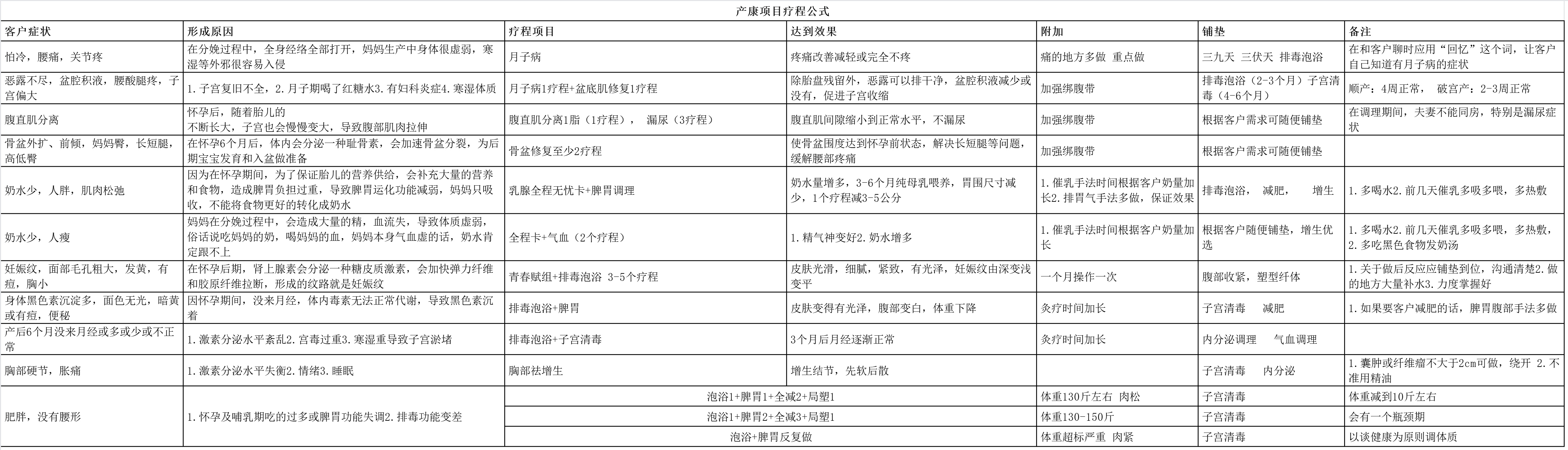
疗程公式.png


未找到任何内容
综合
好评
0%
  • 综合评分5.00
  • 内容实用5.00
  • 通俗易懂5.00

薛峰军 总共59个课程

薛峰军 博士

美国纽约理工大学 管理学硕士

英国谢菲尔德学院 心理学博士

社会任职:

首都经济贸易大学 硕士生导师

天津理工大学 硕士生导师

马来西亚月子产业联盟 理事长

资格证书:

重庆人社认定副高级职称(副教授)

国家二级心理咨询师

生殖健康咨询师

1项发明专利

4项实用新型专利发明人

5篇核心期刊论文发表者

创立品牌:

微信截图_20240704230515.png




友情链接:

联系方式

电话:17264297863

邮箱:372105537@qq.com

地址:重庆市渝北区龙山街道439号中国华融现代广场幢健康智谷8楼

手机版

微信公众号

VIP特权
微信客服
微信扫一扫咨询客服